TX41390 通过设置FB引脚的分压电阻可设置输出恒压值。
TX41390 采用固定频率的PWM控制方式,典型开关频率为 150KHz。轻载时会进入 跳周期模式以获得高转换效率。
TX41390 内部集成软启动以及过温保护 电路,输出短路保护,限流保护等功能,提高
系统可靠性。
TX41390 采用ESOP8 封装,散热片内置接CS脚。

 宽输入电压范围:8V~100V
 输入限流可通过外部电阻调节  输出电压可调
 带 EN 使能控制
 支持输出 12V/2A、5V/2A
 工作频率:150KHz
 低待机功耗
 内置过温保护、输出短路保护  内置软启动

 追踪器 
 恒压源 
 电动汽车、电动自行车、电瓶车
 扭扭车、卡车

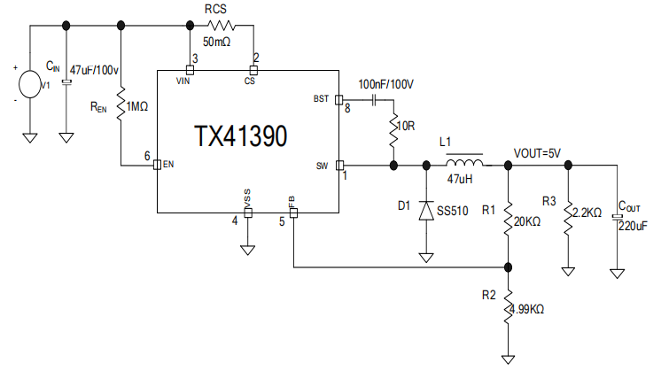
应用电路图:

参考PCBA:

计算公式: