简述:

TX4144 是一款内置功率 MOSFET的单片降压型开关模式转换器。 

TX4144在 6-60V 宽输入电源范围内实现 1.5 A峰值输出电流,并且具有出色的线电压和负载调整率。

TX4144 采用 PWM 电流模工作模式,环路易于稳定并提供快速的瞬态响应。

TX4144外部提供 FS 脚,可通过外接一个电阻设置工作频率。

TX4144 集成了包括逐周期电流限制和热关断等保护功能。

TX4144 采用 ESOP8 封装,且外围元器件少。

 

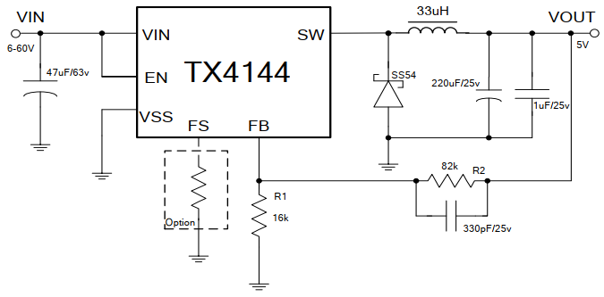
典型应用:

image.png

封装:

image.png

输入电压 :5.5V - 60V

输出电压 :< Vi - 1V

输出电流 :< 1.5A

静态电流 :0.2mA

开关频率:可调频率、默认140KHz

驱动方式:内置MOS

整流方式:异步整流

封装:ESOP-8